 
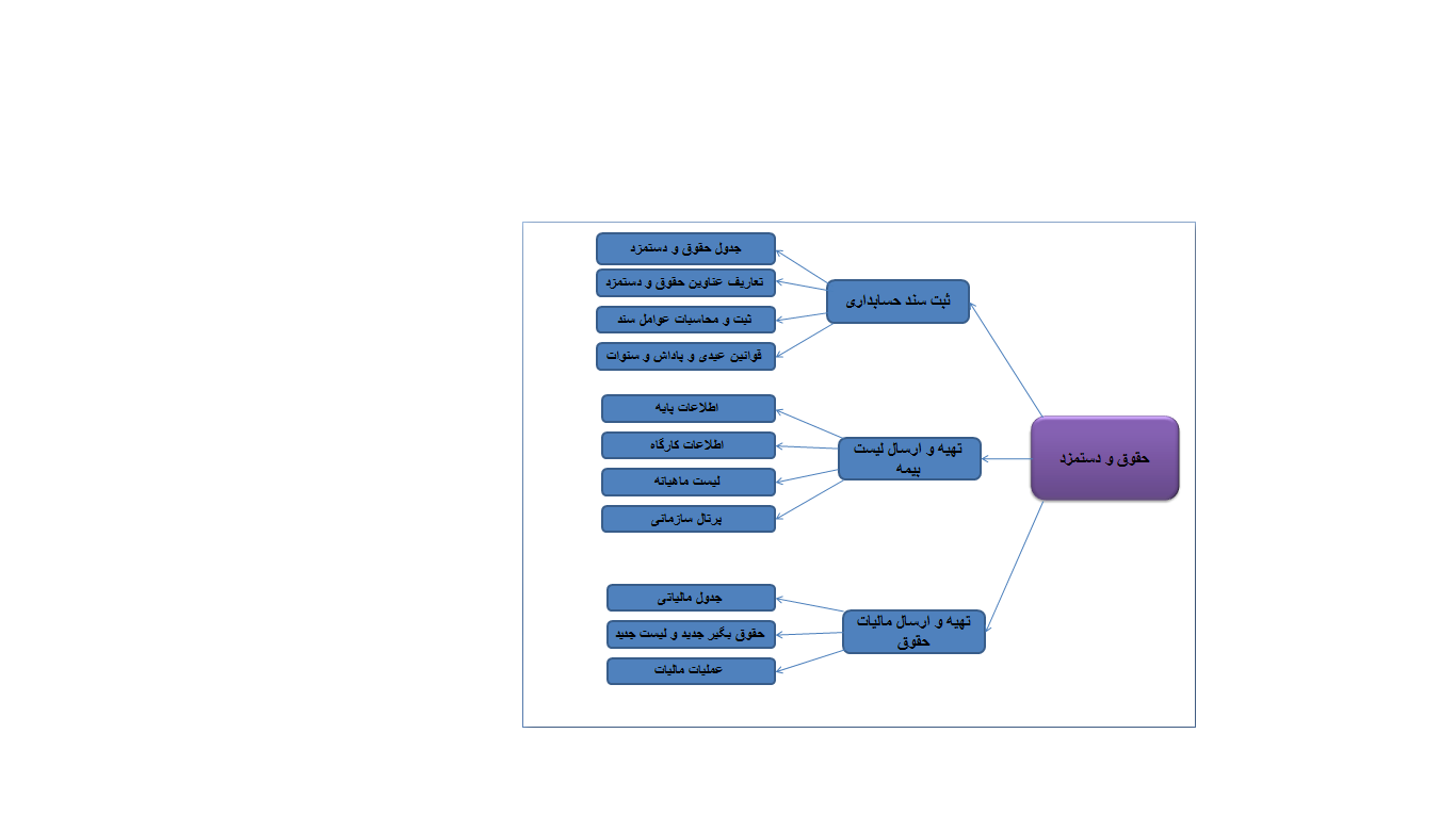
                                    آموزش صفر تا صد نحوه محاسبه و ثبت حقوق و دستمزد و تهیه و ارسال لیست بیمه و مالیات حقوق . با گذراندن این دوره و با استفاده از ویدئوهای آموزشی ، تمارین و نمونه های ارائه شده و قوانین مربوط به آنها ، تسلط کامل به مبحث حقوق و دستمزد خواهید داشت.
جهت مشاهده رضایت مشتریان اینجا کلیک کنید
پس از ثبت سفارش؛ اطلاعات مورد نیاز از طریق میزکار سرویس از شما دریافت میشود.
ضمانت بازگشت وجه: پس از دریافت سفارش و رضایت شما، هزینه سرویس به فروشنده(فریلنسر) پرداخت میشود. (مشاهده سیستم پرداختاَمن)
ضمانت بازگشت وجه:پس از دریافت سرویس و رضایت شما،با تایید شما مبلغ آن به فروشنده پرداخت میگردد.