با کمترین هزینه برای انجام پروژه‌های خود بهترین متخصص را استخدام کنید!
 

نوشتن کد برای برد تشخیص دهنده دست


توافقی
انقضا 1 خرداد 1403
تحویل 10 روز
بدون پیشنهاد
نیاز به فاز بندی ندارد
پروژه حرفه ای

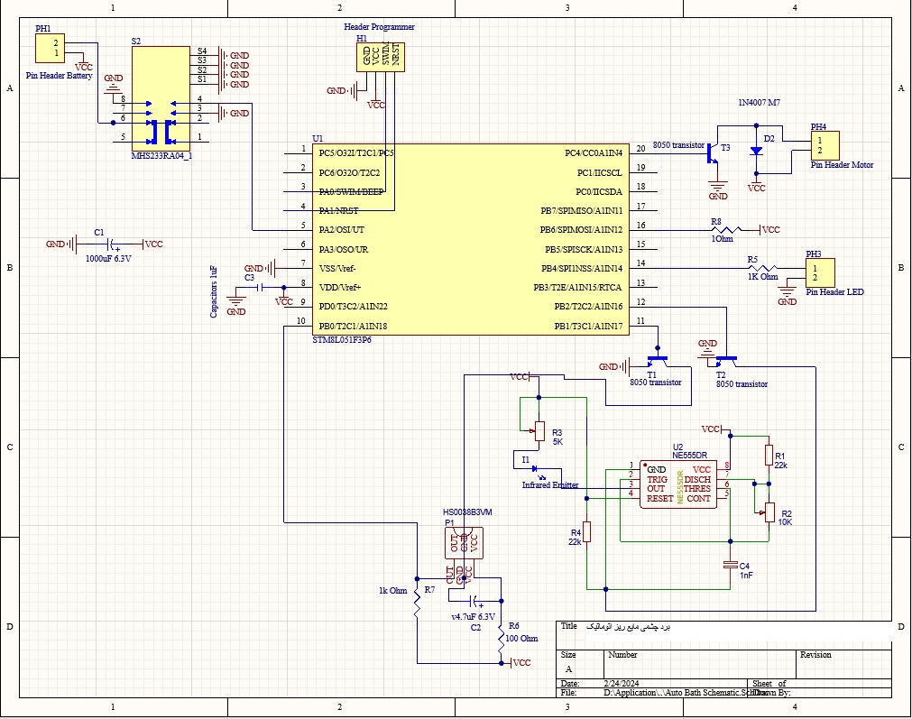
با سلام یک برد الکترونیکی داریم که با دیدن دست، موتور را روشن می کند، برد با stm8l003f3 کار می کند، فرستنده و گیرنده هم به صورت مادون قرمز کار میکند، فرستنده ir 5mm هست، گیرنده hs0038b است که فقط با فرکانس 38k هرتز کار می کند، در حال حاضر این فرکانس با آی سی 555 تولید می شود ولی می خواهیم این فرکانس توسط میکرو کنترلر تولید شود و به صورت کد شده ارسال کند و در قسمت گیرنده هم فرکانس ارسالی دیکد شود، در کنار این باید حالت کم مصرف بودن میکرو (halt mode) روشن باشد. (بسیار شباهت دارد به ریموت کنترل تلویزیون) در حال حاضر تمام فایل های این برد نظیر شماتیک و pcb و کد نرم افزار کنونی در دسترس است.

95 روز پیش
پروژه منقضی شده است

اشتراک گذاری

پروژه های مشابه

هدف ما ارائه یک راه حل کامل و قوی برای موضوع است
برای افزایش استقرار پروژه مشتری ما
13 روز پیش

سلام و درود بر شما عزیز من یک سایت در زمینه مشاوره حقوقی آنلاین میخام. دامنه و هاست خریداری شده و دیگه اقدامی ...

8 روز پیش

با سلام یک ربات جهت اضافه کردن عضو با مشخصات زیر درخصوص کانال پیام رسان بله می خوام: 1- افزودن ممبر نامحد ...

7 روز پیش

سلام و ارادت و عرض ادب احترام ، یه ربات برای ثبت بارنامه شهری یا همون باربرگ ماشین های دیزلی برای ۱۰۰ اکانت م ...

22 ساعت پیش

با سلام برای ثبت نام در سایت وام ازدواج و فرزند، هر بار باید واردسایت بشیم و اطلاعات فرد را وارد کنیم تا ببین ...

;